Abstract
Background:
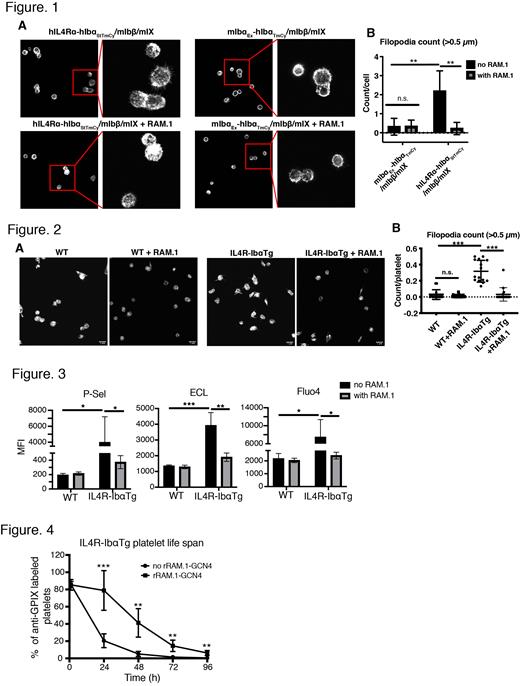
Glycoprotein (GP)Ib-IX complex plays a critical role in mediating platelet activation and platelet clearance. Recently, we identified the mechanosensory domain (MSD) in the GPIbα subunit, and demonstrated that unfolding of the MSD and subsequent exposure of the Trigger sequence (residues 473-483) therein activates GPIb-IX and induces rapid platelet clearance. This mechanism could explain acute thrombocytopenia induced by activated VWF, anti-GPIbα antibodies, neuraminidase, and ectodomain shedding of GPIbα. Consistently, platelets in IL4R-IbαTg mice, a transgenic strain in which the entire extracellular domain of human GPIbα except the Trigger sequence was replaced with that of the α-subunit of interleukin-4 receptor, exhibit constitutively more filopodia and are cleared much faster than the wild type.
Previously, an anti-GPIbβ antibody RAM.1 was developed. RAM.1 significantly inhibits GPIb-IX-mediated filopodia formation and Ca 2+ signaling in platelets. In addition, it could inhibit GPIb-dependent thrombin generation. These results suggest that targeting GPIbβ could inhibit activation of GPIb-IX induced by MSD unfolding.
Objectives:
To investigate whether targeting GPIbβ with RAM.1 can impede rapid platelet clearance induced by exposed Trigger sequence and ameliorate related thrombocytopenia.
Methods:
Spontaneous filopodia in platelets and transfected Chinese hamster ovary (CHO) cells were visualized by fluorescence staining of actin and confocal microscopy. Images were quantified by ImageJ. Platelet signaling events, like P-selectin exposure, β-galactose exposure, and Ca 2+ influx, were measured by flow cytometry. Endogenous platelet life span was tracked by Alexa 488-labeled anti-mouse GPIX antibody.
Results:
CHO cells stably expressing the same mutant GPIb-IX complex in IL4R-IbαTg mouse platelets have been successfully obtained. Like IL4R-IbαTg platelets, these IL4R-IbαTg CHO cells exhibited spontaneous filopodia in the absence of any GPIbα ligands. RAM.1 could inhibit spontaneous filopodia formation in these CHO cells and IL4R-IbαTg platelets (Fig. 1, 2). Compared to wild-type mouse platelets, IL4R-IbαTg platelets constitutively exhibited increased P-selectin exposure, increased β-galactose exposure, and elevated intracellular Ca 2+, all of which could be inhibited by treatment of RAM.1 (Fig. 3). Recombinant RAM.1-GCN4 protein (rRAM.1-GCN4), in which the Fc region of RAM.1 heavy chain was replaced with the GCN4 coiled coil dimerizing sequence, has been generated and used as an alternative of the divalent RAM.1-Fab2. It retained the ability of RAM.1 antibody to inhibit GPIb-IX signaling. Injecting rRAM.1-GCN4 into IL4R-IbαTg mice dramatically improved the life span of endogenous IL4R-IbαTg platelets (Fig. 4).
Conclusion:
These results demonstrate that the exposed Trigger sequence is sufficient to activate GPIb-IX in transfected CHO cells, and that RAM.1 derivatives can impede GPIbα-mediated rapid platelet clearance. Targeting GPIbβ may be a novel approach to treat GPIb-related thrombocytopenia.
No relevant conflicts of interest to declare.

This feature is available to Subscribers Only
Sign In or Create an Account Close Modal